๐ฃ Trace and Call
Sentio provides a trace view of a transaction.
Trace modes and options
Trace mode
Full trace mode includes cross-contract calls (CALL) and in-contract calls (JUMP).
.png)
Full Trace
You can also hide in-contract calls (JUMP) by turning off Full trace.
Options
Users can hide static calls and select the level of trace displayed.
.png)
Trace levels
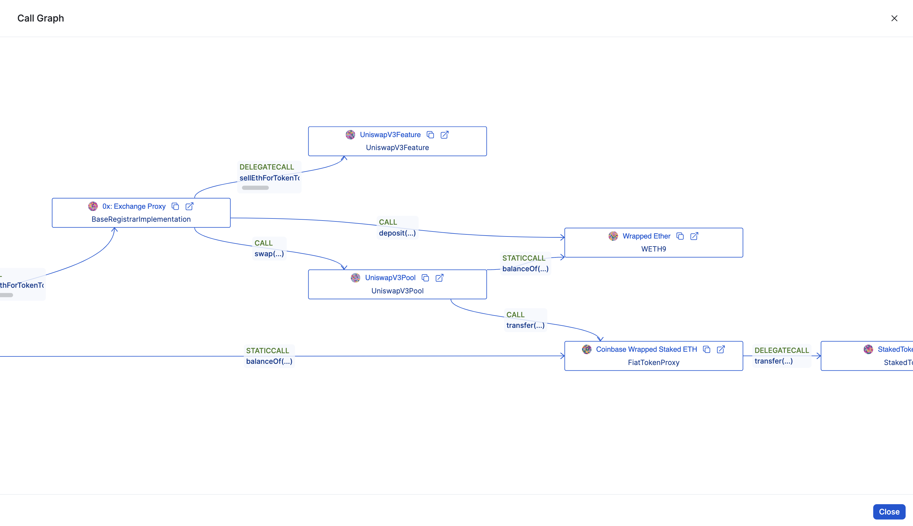
Call Graph
Sentio provides the call graph that shows the contract interactions within a transaction.
%20(3).png)
Call Graph
Updated about 19 hours ago